Instance Verification Kit (IVK)
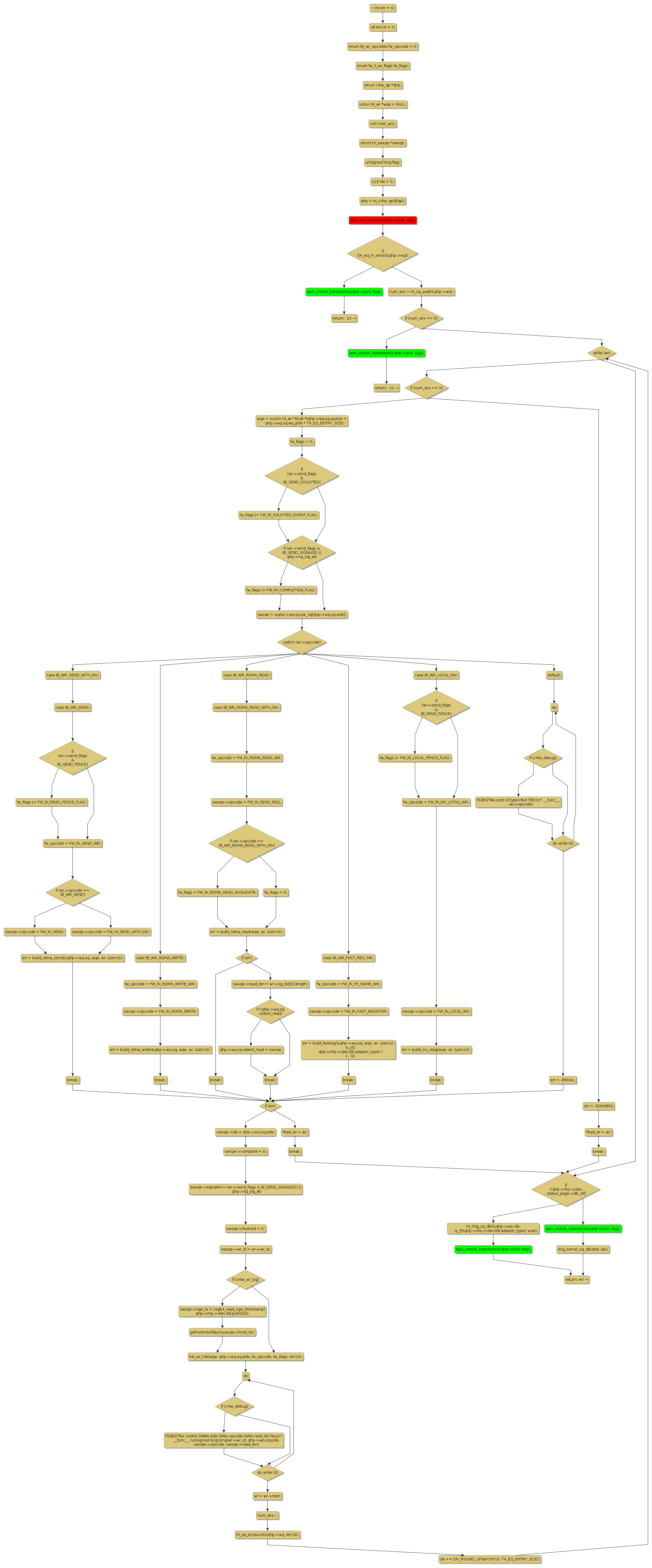
spin lock @ [20494+36+/linux-3.19-rc1/drivers/infiniband/hw/cxgb4/qp.c]
Instance Signature: lock
|
The Matching Pair Graph:
|
|
Function Name
|
Control Flow Graph (CFG)
|
Events Flow Graph (EFG)
|
Source Correspondence
|
|
c4iw_post_send
|
|
|
[20157+14+/linux-3.19-rc1/drivers/infiniband/hw/cxgb4/qp.c]
|